找回密码
 立即注册
搜索
热搜: 活动 交友 discuz
查看: 7136|回复: 154

刘晓庆被实名举报偷税漏税,官方调查后竟发现...→

  [复制链接]
发表于 2025-8-8 13:15:15 | 显示全部楼层 |阅读模式
搜狐网地方资讯

2025-08-08 12:47 发布于:北京市


点蓝色字关注“石家庄新闻广播”,倾听石家庄的声音
此前,演员刘晓庆被深圳市民王先生实名举报涉嫌偷税漏税问题引发广泛关注。
8日,上海市税务局官网发布情况通报:
近期,我局对王某举报刘某庆及相关企业涉税违法事项依法进行了核查。经查,未发现举报所反映的涉税问题。
税务部门将依法加强税收监管,持续优化服务,促进合规经营、诚信纳税。感谢社会各界对税收工作的关心支持!

 楼主| 发表于 2025-8-8 13:15:41 | 显示全部楼层
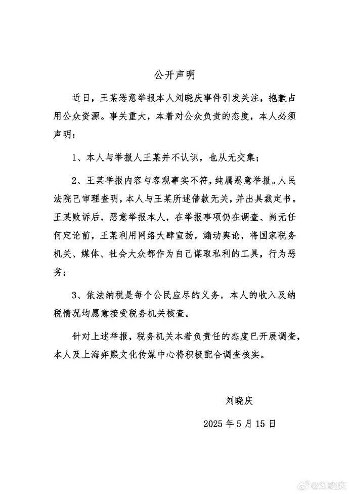
对于此事,刘晓庆8日11时在其个人微博发布声明,内容如下:

 楼主| 发表于 2025-8-8 13:15:59 | 显示全部楼层
此前报道
据此前媒体报道,王先生指控刘晓庆在上海的全资公司上海弈熙文化传媒中心通过开具增值税发票的方式规避个人所得税。他提供了检举税收违法行为记录单,显示刘晓庆涉及330万元的交易,用“形象代言费”名义将款项转入公司,随后开出低税率的增值税发票,疑逃避高税率的个人所得税。

 楼主| 发表于 2025-8-8 13:16:16 | 显示全部楼层
5月15日晚,刘晓庆发布公开声明:本人与举报人王某并不认识,也从无交集。王某举报内容与客观事实不符,纯属恶意举报。

发表于 2025-8-8 13:57:10 | 显示全部楼层
最近的事啊
发表于 2025-8-8 15:17:29 | 显示全部楼层
又被举报了
 楼主| 发表于 2025-8-9 00:30:33 | 显示全部楼层
 楼主| 发表于 2025-8-9 00:30:53 | 显示全部楼层

我们吃瓜
发表于 2025-8-9 09:16:54 | 显示全部楼层

多少有钱人呀
发表于 2025-8-9 10:16:04 | 显示全部楼层
一些艺人道德品质败坏。
您需要登录后才可以回帖 登录 | 立即注册

本版积分规则

Archiver|手机版|小黑屋|品读家园论坛 ( 鄂ICP备19005928号 )

GMT+8, 2026-5-19 04:05 , Processed in 0.109375 second(s), 20 queries .

Powered by Discuz! X3.5

Copyright © 2001-2026 Tencent Cloud.

快速回复 返回顶部 返回列表